真菌病害有很多现象,先看看真菌的真实面目,下面就给大家详细介绍一下真菌分类,它的基本规则如下所示:
(一)分类等级:真菌的分类等级依次为界、门、纲、目、科、属、种。
(二)基本分类单位——种
1、形态学种:根据形态特征的不连续性,对真菌个体进行分类而区分的类群。
2、生物学种:指原本可以相互交配繁殖,但由于地理隔离或生殖隔离,彼此没有机会交配的一个自然种群或个体种群
3、系统发育种:经过系统发育分析而确定的具有同一个系谱关系的个体类群


真菌分类系统的演变和比较
(1)三纲一类的系统:①藻状菌纲③担子菌纲②子囊菌纲④半知菌类
(2)Ainsworth(1973)的系统
真菌(菌物)界包括粘菌门和真菌门,而真菌门包括5个亚门:①鞭毛菌亚门)②接合菌亚门③子囊菌亚门④担子菌亚门⑤半知菌亚门
(3)Alexopoulus(1979)的系统:①裸菌门②鞭毛菌门③无鞭毛菌门
真菌5个亚门的主要特征

真菌的主要类群及所致病害:
1、鞭毛菌亚门及其所致主要病害:
根肿菌属引起十字花科蔬菜根肿病。腐霉属引起植物幼苗的根腐、猝倒以及果腐等。疫霉引起黄瓜疫病、番茄晚疫等。霜霉菌类可引起多种植物的霜霉病。
鞭毛菌亚门所致病害特点:
引起植物腐烂型症状,病部产生绵霉状物。引起植株局部褪绿坏死或畸形肿大的症状、在病部产生霜霉状物、白锈状物等病征。
预防:百菌清、代森锰锌等。
治疗:乙磷铝、甲霜灵、恶霉灵、霜霉威、霜脲腈、烯酰吗啉、银法利等。
2、接合菌亚门及其所致主要病害:
根霉可引起瓜果软腐病,无臭味。该类真菌常引起多种植物果实、块根、球茎等的腐烂病状,在病部表面初期出现疏松灰白色,后转为灰黑色的毛霉状物。其用药与鞭毛菌用药相同。
3、子囊菌亚门及其所致主要病害:
外囊菌引起桃缩叶病。白粉菌类能引起多种植物的白粉病。黑腐皮壳引起苹果树腐烂病。黑星菌引起梨黑星病。链核盘菌引起桃褐腐病。
另外该亚门真菌还能引起葡萄黑痘病,瓜类蔓枯病,多种果树、花木煤污病,蔬菜菌核病等。
子囊菌亚门所致病害特点:
引起植物茎、叶、果实坏死性斑点或少数根部出现腐烂及瘤肿等病状,也有的枝、叶形成丛枝、缩叶。病部出现白色粉状物、霉状物、小黑粒、绵絮状物、菌核等病征。黑星病、白粉病:唑类、多抗霉素等。
4、担子菌亚门及其所致主要病害:
黑粉菌能引起多种植物黑粉病,病部出现大量黑色粉状物。锈菌能引起多种植物锈病,病部产生黄色或褐色粉状物。另外本亚门真菌还能引起花生紫纹羽病、柑桔膏药病、杜鹃饼病等。锈病、黑粉病:唑类、多抗霉素等。
5、半知菌亚门及其所致主要病害:
粉孢引起月季白粉病。轮枝菌引起多种植物黄萎病。葡萄孢引起多种植物灰霉病。链格孢引起多种植物黑斑病、叶斑病。镰孢引起瓜类枯萎病。痂圆孢引起葡萄黑痘病、柑橘疮痂病、茄科蔬菜疮痂病、柚疮痂病、花生疮痂病、辣椒疮痂病等,但马铃薯疮痂病、番茄疮痂病不属于此类,它是由细菌引起的。炭疽菌引起多种植物炭疽病。大茎点霉引起苹果、梨轮纹病。拟茎点霉引起茄子褐纹病。
半知菌亚门所致病害特点:
病状类型主要包括斑点、腐烂、立枯、炭疽、萎蔫和畸形等;病征类型主要是在病部产生白粉、霉层、菌核、小颗粒状物等。
灰霉用药:异菌脲、甲托、乙霉威、嘧霉胺、菌核净等。
斑点、褐斑病、褐纹病、叶斑病、炭疽病、早疫:甲托、异菌脲、唑类、多抗霉素、咪鲜胺、福美双等。
枯萎病、黄萎病、立枯病、茎基腐、根腐病:甲托、多菌灵、恶霉灵、铜制剂、适乐时、甲霜灵等。
真菌病害的分类
1、低等真菌
大多生长在水中或土壤中,主要病害有猝倒病、根腐病、霜霉病、白锈病、疫病、绵疫病等。一般在低温(15-20摄氏度)潮湿的春秋两季发病较多。

2、高等真菌
主要病害有赤霉病、白粉病、炭疽病、叶斑病、黑斑病等。如:麦类赤霉病;花生黑斑病;葡萄、苹果、桃、瓜类、麦类、豆类、甜菜白粉病;棉花、豆类、瓜类炭疽病;苹果、梨黑星病;桃、杏缩叶病;瓜类蔓枯病;葡萄黑腐病、房枯病;苹果轮纹病、黑腐病、腐烂病、干腐病;葱叶枯病;茄子褐纹病等。病害以点发生为多,受害部位有较明显的边缘,而形成一定形状的病斑。

3、高等真菌
引起的病害主要有黑粉病、锈病、纹枯病和立枯病等。如:禾谷类作物的黑粉病、腥黑粉病、粒黑粉病、叶黑粉病,梨、桃、苹果、葡萄、豆类、花生、葱、向日葵锈病,棉花、茄子立枯病。一般只引起局部侵染,形成点发性症状。

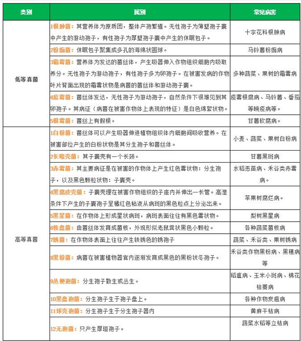
真菌病害查询表

针对真菌病———金年会娱乐官网首页25%吡唑嘧菌酯

金年会娱乐官网首页吡唑醚菌酯为新型广谱杀菌剂。线粒体呼吸抑制剂,具有保护、治疗、叶片渗透传导作用。一般喷药3次,间隔10天喷1次药。喷药次数视病情而定。对黄瓜、香蕉安全,未见药害发生。吡唑醚菌酯乳油经田间药效试验结果表明对黄瓜白粉病、霜霉病和香蕉黑星病、叶斑病、菌核病等有较好的防治效果,对大豆炭疽病、苹果斑点落叶病、苹果轮纹病都有很好的效果,拥有自主原药,价格合理,产品质量有保证。